T
The Daily Insight

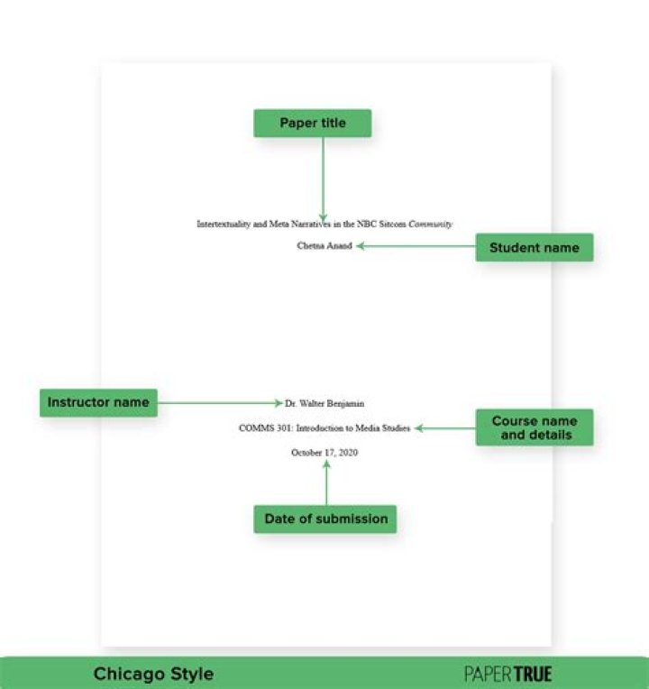
What does a title page look like in Chicago style?

Author

Ava Robinson

Published Mar 08, 2026

Title Page The title should be centered a third of the way down the page. Your name, class information, and the date should follow several lines later. For subtitles, end the title line with a colon and place the subtitle on the line below the title. Double-space each line of the title page.

How do you do Chicago style on word?

In your Word document, click on the References tab in the Ribbon. In the Citations & Bibliography group, click the arrow next to Style. Click the style that you want to use for the citation and source. Click at the end of the sentence or phrase that you want to cite.

What is Chicago style writing used for?

For example: APA (American Psychological Association) is used by Education, Psychology, and Sciences. MLA (Modern Language Association) style is used by the Humanities. Chicago/Turabian style is generally used by Business, History, and the Fine Arts.

What is CMOS format?

USING THE CHICAGO MANUAL OF STYLE (CMOS) FORMAT AUTHOR-DATE STYLE (16th ed.) The Chicago Manual of Style (16th ed.) contains information about citing material in text as well as about two basic documentation systems: (1) the documentary-note (or humanities) style and (2) the author-date style.

What does MLA style mean?

Modern Language Association

Is APA and MLA same?

The APA manual (published by the American Psychological Association) is mostly used in social science and education fields. The MLA handbook (published by the Modern Language Association) is mostly used in humanities fields.